专家点评Nature Microbiology | 建立蛋白降解靶向PROTAR流感疫苗库
2025年1月15日,中国科学院深圳先进技术研究院合成生物学研究所、定量合成生物学全国重点实验室司龙龙研究员团队,在国际权威学术期刊Nature Microbiology上发表了题为“Proteolysis-targeting influenza vaccine strains induce broad-spectrum immunity and in vivo protection”的研究成果。该团队以流感病毒为模型,利用宿主细胞泛素-蛋白酶体系统中E3泛素连接酶的多样性,构建了多种蛋白降解靶向(Proteolysis-Targeting, PROTAR)减毒活疫苗,拓展了PROTAR流感减毒活疫苗的多样性;并在细胞、动物、人类器官芯片模型中,系统阐释了多种PROTAR疫苗株的安全性、免疫效果、免疫特征。该工作不仅展示了PROTAR疫苗的多样性,而且对获得具有临床转化价值的、优化的PROTAR疫苗候选株具有重要意义。

病毒感染与传播严重危害人类健康和社会经济的发展,已引起全球的高度关注。其中,流感是由流感病毒引起的一种呼吸道传染病。流感病毒其抗原性易变,传播迅速,每年可引起季节性流行。每年流感季节性流行在全球可导致300万-500万人重症病例,29万-65万呼吸道疾病相关死亡(Nature Medicine 25, 212-220 (2019))。疫苗是预防和控制传染病最为经济有效的手段之一。“下一代疫苗的开发”于2021年被Science杂志将列为125个前沿科学问题之一(www.science.org/content/resource/125-questions-exploration-and-discovery)。

图1. PROTAR疫苗设计原理图。VP,病毒蛋白;PTD,蛋白降解靶向元件;Ub,泛素; TEVp,烟草蚀刻病毒蛋白酶。
在本研究中,该团队基于其2022年提出的蛋白降解靶向(PROTAR)减毒活疫苗技术(Nature Biotechnology 40, 1370–1377 (2022)),建立了PROTAR疫苗库,拓展了PROTAR疫苗多样性。PROTAR疫苗技术的设计原理(图1)是:利用宿主细胞中的蛋白质降解机器“泛素-蛋白酶体系统”,设计可条件性调控病毒蛋白稳定与降解的元件PTD,引入病毒蛋白两端,使得相应的病毒蛋白在正常细胞中被泛素-蛋白酶体系统识别而降解,导致病毒复制能力减弱,而成为潜在疫苗;而在疫苗制备细胞中,病毒蛋白降解诱导元件会被选择性移除,使得病毒蛋白得以保留,因此PROTAR疫苗可以在疫苗制备细胞中高效复制而大量制备。在PROTAR疫苗设计中,决定病毒蛋白特异性降解的是PTD和其对应的E3泛素连接酶。目前在真核细胞中,被鉴定出来的E3泛素连接酶已超过600种,为PROTAR疫苗的多样性设计提供了生物学基础。
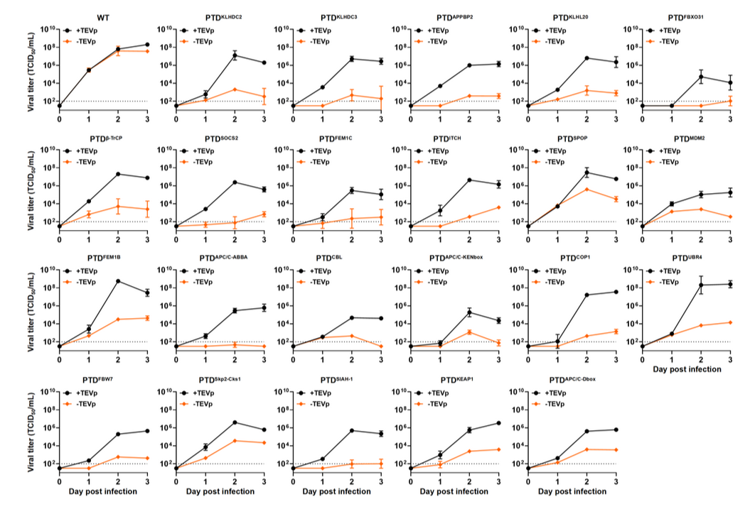
该团队以流感病毒为模型,利用E3泛素连接酶的多样性,设计构建了22类PROTAR疫苗株。实验结果显示,这些PROTAR疫苗株具有不同的制备效率和减毒水平(图2)。进一步,该团队使用多种实验技术(蛋白酶体抑制实验、PTD关键氨基酸突变实验、PTD氨基酸乱序实验、免疫共沉淀实验、泛素化检测实验、E3泛素连接酶敲低实验、E3泛素连接酶抑制实验),对22类PROTAR疫苗株进行减毒机制探索,确证了其依赖于E3泛素连接酶-蛋白酶体的减毒机制。

图2. 野生型(WT)病毒和22种PROTAR疫苗株在疫苗制备细胞(+TEVp)和正常细胞(-TEVp)细胞中的生长曲线。
该团队选择其中的6株PROTAR疫苗株作为代表,进行了动物模型中的安全性评价。当使用105 TCID50剂量的野生型病毒感染C57BL/6J小鼠后,小鼠体重显著下降,并在感染后的9天内死亡;而接种相同剂量的PROTAR疫苗株的小鼠未出现任何体重下降或其他疾病症状(图3a)。此外,野生型病毒感染三天后,在小鼠肺组织中可以检测到高滴度的病毒,而接种相同剂量的PROTAR疫苗株的小鼠肺组织中的病毒滴度在检测限以下(图3b)。这些结果说明,PROTAR疫苗株在小鼠体内复制能力显著下降,具有良好的安全性。

图3. 野生型(WT)病毒和22种PROTAR疫苗株在小鼠体内的安全性评价。
该团队对PROTAR疫苗在小鼠体内诱导的免疫应答进行了系统评价。结果表明,PROTAR 疫苗在小鼠体内能够诱导强而广的免疫应答,包括体液免疫、肺黏膜免疫、细胞免疫应答。针对B细胞应答的深度分析表明,PROTAR疫苗可以诱导流感特异性B细胞反应,包括生发中心B细胞、记忆B细胞、血浆B细胞反应。此外,研究结果显示,不同PROTAR疫苗株诱导的免疫应答强度、免疫细胞分化发育存在差异,说明PROTAR疫苗株的免疫原性与E3泛素连接酶、PTD的种类存在一定程度的相关性。
该团队进一步在动物(小鼠、雪貂)模型中评价PROTAR疫苗株的免疫保护效果。结果表明,PROTAR疫苗候选株可提供交叉免疫保护,有效预防同源病毒(图4a,b)和异源病毒的感染(图4c,d)。

图4. PROTAR疫苗株(PTDβ-TrCP)在小鼠模型中的交叉免疫保护效果。
鉴于老年人是流感感染的高风险群体,该团队评价了PROTAR疫苗在老龄鼠中的免疫效果。结果显示,PROTAR疫苗在老龄鼠中同样诱导了广泛而有效的免疫应答(图5a-d),并且对野生病毒感染具有高效保护作用(图5e,f)。
由于有报道称预存免疫会影响疫苗的免疫效果,该团队建立了预存免疫小鼠模型,并评价了PROTAR疫苗在含有预存免疫的小鼠中的免疫效果。结果显示,PROTAR疫苗在含有预存免疫的小鼠中,依旧可以诱导强而广的的免疫应答(图5g-k),并且对野生病毒感染具有高效保护作用(图5l,m)。

图5. PROTAR疫苗株(PTDβ-TrCP)在老龄鼠、预存免疫鼠中的免疫效果。
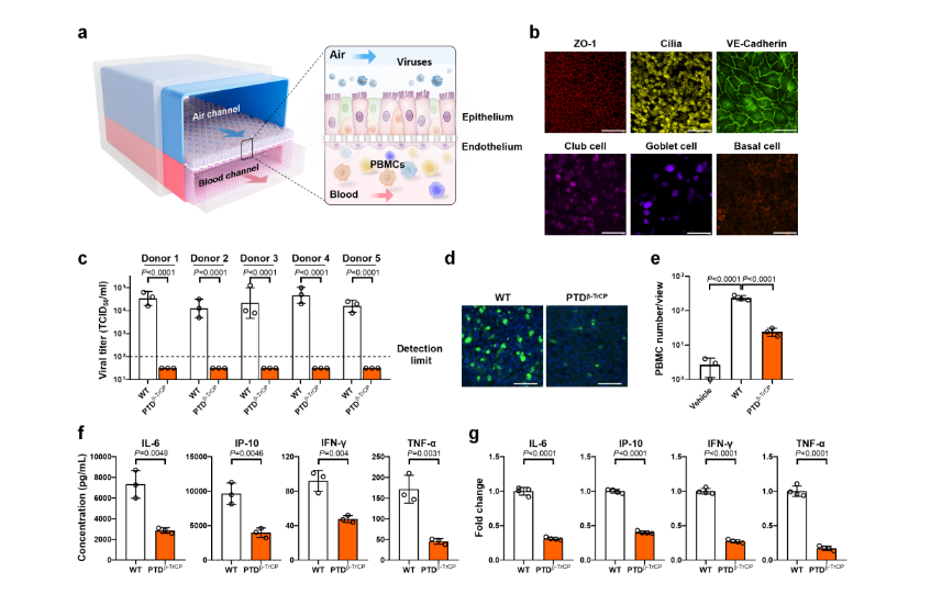
进一步,该团队在人肺气管类器官芯片(图6a,b)上,评价了PROTAR疫苗的安全性。结果显示,野生型(WT)病毒和PROTAR疫苗分别感染人肺气管类器官芯片48小时后,野生型(WT)病毒在人肺气管组织中具有较高的滴度,而PROTAR疫苗的滴度在检测限以下(图6c);免疫荧光实验也显示,与野生型(WT)病毒相比,PROTAR疫苗在人肺气管组织中的复制显著减弱(图6d)。此外,与野生型(WT)病毒相比,PROTAR疫苗接种,诱导了更低水平的免疫细胞反应及细胞因子表达(图6e-g)。这些结果说明,PROTAR疫苗在人肺气管类器官芯片中具有良好的安全性。

图6. PROTAR疫苗在人肺气管类器官芯片上的评价。
综上,该研究工作利用E3泛素连接酶的多样性,通过大量设计构建PROTAR疫苗株,拓展并展示了PROTAR疫苗的多样性;系统研究了PROTAR疫苗的安全性、免疫原性、免疫保护效果;为开发更优的、具有临床转化潜力的PROTAR疫苗候选株奠定基础,有望促进PROTAR疫苗技术的推广应用和临床转化。
中国科学院深圳先进技术研究院为第一单位和唯一通讯单位。中国科学院深圳先进技术研究院合成生物学研究所司龙龙研究员为文章的通讯作者,团队成员沈金影(研究助理)、李静(助理研究员)、申权(博士)、侯积环(博士后)、张春贺(博士)为文章共同第一作者;深圳耀速科技有限公司白海清博士、北京大学艾晓妮副教授同为文章共同第一作者。该研究得到了国家重点研发计划、国家自然科学基金、深圳市科技计划、深医专项、深圳合成生物学创新研究院等的支持。
相关亮点工作:同期,该团队在国际权威学术期刊Nature Chemical Biology发表了题为"PROTAR Vaccine 2.0 generates influenza vaccines by degrading multiple viral proteins"的研究论文(PROTAR为Proteolysis-Targeting的英文简称)。该工作以流感病毒为研究对象,在该团队于2022年提出的第一代PROTAR疫苗技术(Nature Biotechnology 40, 1370–1377 (2022))和当前发表的第一代PROTAR流感疫苗库研究成果(Nature Microbiology, DOI: 10.1038/s41564-024-01908-2)的基础上,进行了优化升级,拓展了技术灵活性和通用性,建立了第二代PROTAR疫苗技术(PROTAR疫苗2.0)。PROTAR疫苗2.0利用宿主细胞的泛素-蛋白酶体系统,通过操控病毒多个蛋白的稳定与降解,将野生病毒减毒成为活疫苗。该工作为减毒活疫苗研制提供了新思路、新方法。
司龙龙实验室简介
司龙龙,中国科学院深圳先进技术研究院研究员、博士生导师,定量合成生物学全国重点实验室副主任,国家级青年人才,国家重点研发计划首席科学家,2024年入选全球前2%顶尖科学家(美国斯坦福大学与爱思唯尔数据库(Elsevier)联合发布)。博士毕业于北京大学,在哈佛大学Wyss研究所、哈佛医学院完成博士后研究工作。目前实验室主要研究方向为“病毒感染及防治研究的新策略和新系统的开发及应用”,包括基于合成生物学的疫苗研制、人类器官芯片开发与应用等。代表性成果以通讯作者、第一作者(含共同一作)发表于Science、Nature Biotechnology、Nature Microbiology、Nature Biomedical Engineering、Nature Chemical Biology、Science Advances、Nature Communications等专业期刊。详见实验室网站https://isynbio.siat.ac.cn/SILAB/list.php?pid=2.
课题组招聘:本课题组长期招收分子生物学、细胞生物学、生物化学、药学、病毒、疫苗、免疫等研究背景的博士后、助理研究员。有意申请者请将个人简历(要求为PDF)发送至ll.si@siat.ac.cn,简历及邮件标题注明“应聘岗位-学校名称-专业-姓名”。
专家点评
高福,中国科学院院士、美国国家科学院和医学科学院外籍院士,病原微生物与免疫学家
1918流感大流行一百多年后的今天,流感依然是世界最大的公共卫生挑战之一。根据世界卫生组织报道,每年全球约有10亿例病例,其中300万至500万例为重症病例,导致29万至65万例流感相关呼吸道疾病死亡。接种疫苗是预防流感病毒感染最经济有效的手段之一。相较于其他种类疫苗,减毒活疫苗在免疫强度、广度方面具有优势,但安全性较差始终困扰着减毒活疫苗的研发及转化应用。因此,开发更加安全、高效的减毒技术是减毒活疫苗研究领域的关键共性科学问题。
司龙龙团队提出并建立了第一代“蛋白降解靶向(PROTAR)减毒活疫苗技术”新概念(Nature Biotechnology 40, 1370–1377 (2022)),利用细胞中E3泛素连接酶VHL操控流感病毒蛋白的降解,将野生型流感病毒转化成减毒活疫苗。在当前发表在Nature Microbiology期刊上的这项研究工作中,该团队基于第一代PROTAR减毒活疫苗技术,进一步挖掘利用细胞中E3泛素连接酶的多样性,大规模设计构建了依赖不同E3泛素连接酶降解的PROTAR流感减毒活疫苗株,建立了PROTAR流感减毒活疫苗库,系统研究了不同疫苗株的安全性、免疫原性、免疫保护效果。该工作极大丰富了PROTAR流感减毒活疫苗的多样性,支撑PROTAR活疫苗系统评价与优化,拓展了人们对PROTAR减毒活疫苗的认知,为 PROTAR疫苗技术的推广应用提供科学基础。同期,该团队在Nature Chemical Biology期刊发表研究成果,报道了第二代PROTAR疫苗技术(PROTAR疫苗2.0),与第一代PROTAR疫苗技术相比,PROTAR疫苗2.0版本打破了蛋白降解诱导元件设计位点单一的局限,可以在病毒多个蛋白多个位点上引入蛋白降解诱导元件,进一步提升疫苗安全性和技术的灵活通用性。该团队在PROTAR减毒活疫苗研发方向上的连续性工作为包括流感在内的多种流行性病毒的减毒活疫苗设计提供了新思路、新方法。
赵国屏,中国科学院院士、美国微生物科学院院士,分子微生物学家
合成生物学作为一门新兴的交叉学科,借鉴工程学原理,设计改造天然生物系统,或合成新的生物体系,揭示生命运行规律(造物致知),变革生物体系工程化应用(造物致用),在食品、医药、能源、环境、材料、农业等领域发挥着越来越重要的作用。
司龙龙团队运用合成生物学原理技术,以流感病毒为模型,在病毒蛋白上设计装载介导蛋白降解的E3泛素连接酶专一识别肽段,这样一种“生命开关元件”;此类被改造的病毒,虽然可以在能够将生命开关元件从病毒蛋白上移除或者E3失活的细胞中复制繁殖,但进入正常的宿主细胞后,植入“生命开关”的突变蛋白就会被E3靶向降解,进而控制病毒复制,成为减毒活疫苗。该团队将这一技术命名为蛋白降解靶向(PROTAR)疫苗技术,该疫苗技术最初由该团队于2022年提出(Nature Biotechnology 40, 1370–1377 (2022))。过去几年,该团队从“生命开关元件种类多样性”和“元件装载位点的多样性”两个维度,对PROTAR疫苗技术进行了优化迭代,相关成果同期分别发表在Nature Microbiology和Nature Chemical Biology期刊。在Nature Microbiology期刊成果中,该团队利用细胞内E3泛素连接酶的多样性,系统地设计和构建可以操控病毒蛋白靶向降解的生命开关元件,进而构建具有不同水平安全性和免疫原性的PROTAR疫苗株;通过系统地筛选和评价,可以获得安全可控和高效免疫兼备的PROTAR疫苗株。在Nature Chemical Biology期刊成果中,该团队拓展了元件装载位点的多样性,从原来只能在流感病毒单个蛋白(M1)的C端引入生命开关元件,拓展到可以在病毒多个蛋白的多个位点上引入多个不同的生命开关元件,这一优化使得同一疫苗株可以包含多个生命开关元件的组合,进一步提高安全性。
值得一提的是,不同个体/群体之间E3泛素连接酶的表达丰度和功能强度有可能存在差异,该团队建立的依赖不同种类E3泛素连接酶减毒的PROTAR流感疫苗库, 可以为不同个体/群体提供适合的PROTAR疫苗株,为流感疫苗在不同个体/群体中的个性化接种提供可行性。该工作基于合成生物学研发新型疫苗技术,丰富了人们对抗传染性疾病的武器库,是合成生物学推动生物医药发展的成功范例。
饶燏,清华大学药学院教授,国家级人才,靶向蛋白质降解技术开发与应用资深专家
泛素-蛋白酶体系统是细胞内天然存在的一种蛋白质降解机器,作为细胞内蛋白质降解的主要途径,参与细胞内80%以上蛋白质的降解,以维持细胞内蛋白质稳态。近年来,科研人员利用泛素-蛋白酶体系统可以降解蛋白的生物学功能,开发基于化学小分子的蛋白降解剂,用于治疗肿瘤等疾病,正逐渐成为新药研发领域的重要前沿。司龙龙团队开发的基于蛋白降解的PROTAR活疫苗技术,是泛素-蛋白酶体系统生物学机制在除化学小分子药物开发之外的又一创新应用和重要拓展,也为新型疫苗开发提供了全新策略。
该团队开发的PROTAR疫苗技术提供了一个简单易行的疫苗制备方法,通过基因工程手段,在病毒蛋白的合适位点引入可以被泛素-蛋白酶体系统识别的氨基酸序列(文中简称PTD),条件性“开”和“关”病毒蛋白降解,可以分别实现PROTAR疫苗减毒和制备;进一步优化PTD的序列和在蛋白中的位置,或者增加PTD的数量和种类,可以进一步增加PROTAR疫苗的安全性。此外,PROTAR疫苗方法在将病毒减毒、增加安全性的同时,还可以利用细胞中泛素-蛋白酶体系统的抗原递呈能力,增加疫苗抗原表位肽的递呈,从而在降低病毒复制、增加安全性的同时,可以保留甚至增强疫苗的免疫效果。该方法通过主动诱导和增加病毒抗原递呈,有助于新的病毒抗原肽的产生和发掘,拓宽人们对病毒的免疫学认知,促进相应的病毒防治策略的开发。PROTAR疫苗技术的另一重要特色是,它可以充分利用泛素-蛋白酶体系统中E3泛素连接酶的多样性、病毒蛋白种类和氨基酸位点的多样性,系统性地制备具有不同安全性和免疫原性的PROTAR病毒株,为最优PROTAR疫苗株的鉴定提供了可能。